suncitygroup太阳成集团(中国)-官方网站
学院首页
学院概况
学院简介
现任领导
组织机构
部门职责
自学考试
学籍管理
考务管理
教学教务
自考招生
成人教育
规章制度
学籍管理
考务管理
教学教务
成教招生
学士学位
学位报考
学位申请
培训中心
suncitygroup太阳
学习动态
党群工作
政务管理
廉政建设
网络教育
成人函授教学
网络安全制度
微信公众号
专题报道
制度汇编
成教制度
自考制度
学位制度
学院管理
学院首页
学院概况
学院简介
现任领导
组织机构
部门职责
自学考试
学籍管理
考务管理
教学教务
自考招生
成人教育
规章制度
学籍管理
考务管理
教学教务
成教招生
学士学位
学位报考
学位申请
培训中心
suncitygroup太阳
学习动态
党群工作
政务管理
廉政建设
网络教育
成人函授教学
网络安全制度
微信公众号
专题报道
制度汇编
成教制度
自考制度
学位制度
学院管理
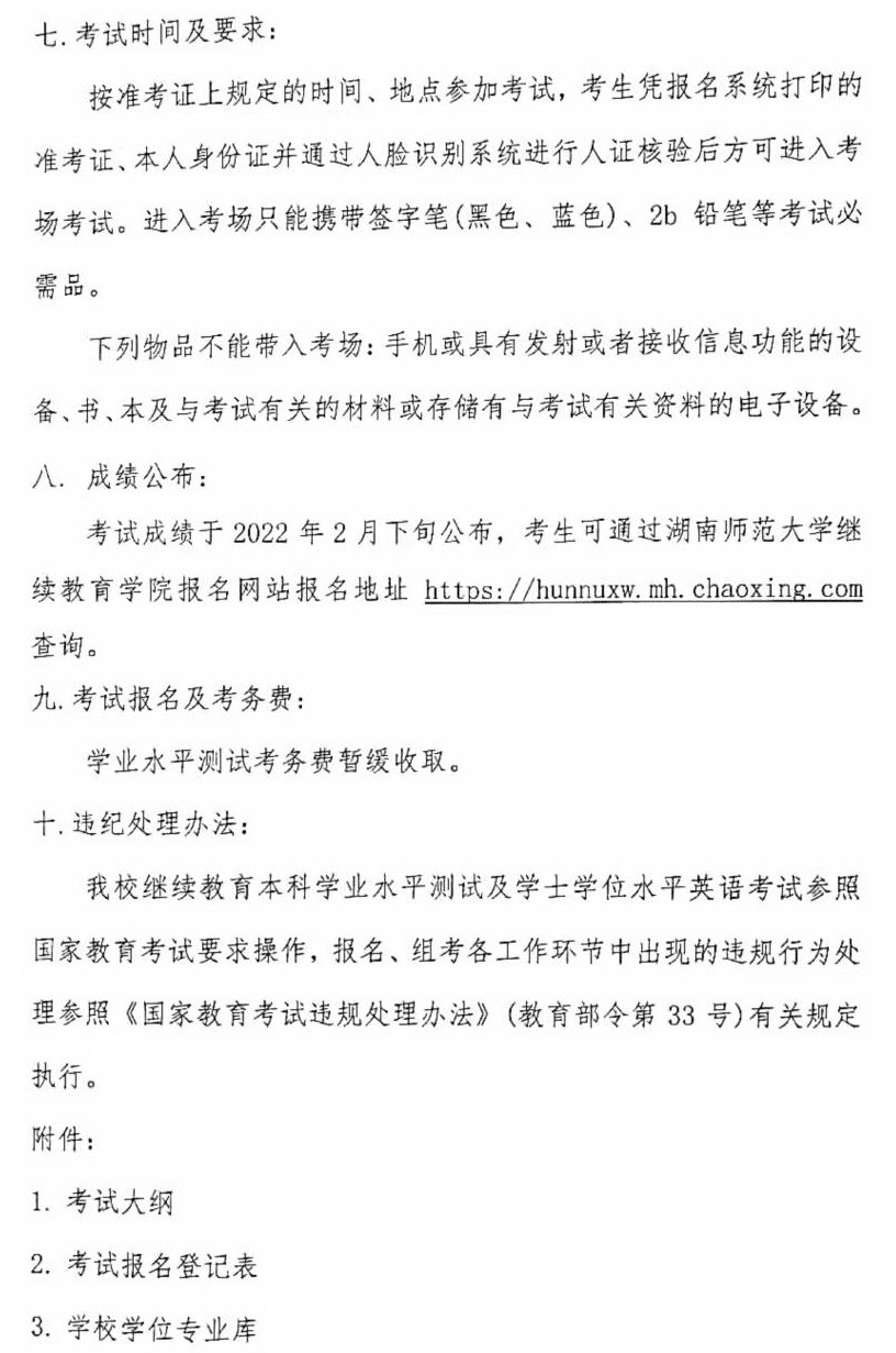
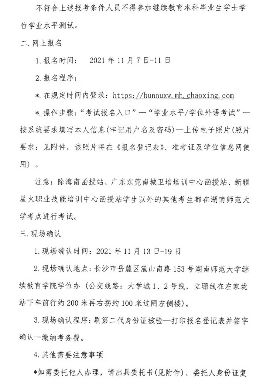
通知公告
通知公告
学院首页
>>
通知公告
>> 正文
2021年下半年太阳成集团tyc成人高等学历继续教育本科生学士学位学业水平测试报考通知
发布时间:2021-10-20 浏览量:
附件下载:
附件【
附件2: 考试报名登记表.docx
】已下载
次
附件【
附件51授权委托书(个人).docx
】已下载
次
附件【
附件4上传电子照片标准.docx
】已下载
次
附件【
附件6考试学生报名流程.docx
】已下载
次
附件【
附件52授权委托书(集体).docx
】已下载
次
附件【
学业水平测试教材(1).docx
】已下载
次
附件【
专业考试大纲.zip
】已下载
次
附件【
专业库2版.xlsx
】已下载
次
关闭
点击微信底部的"发现",使用"扫一扫"即可将网页分享到我的朋友圈。
分享到...
   分享到:
【
关闭
】